








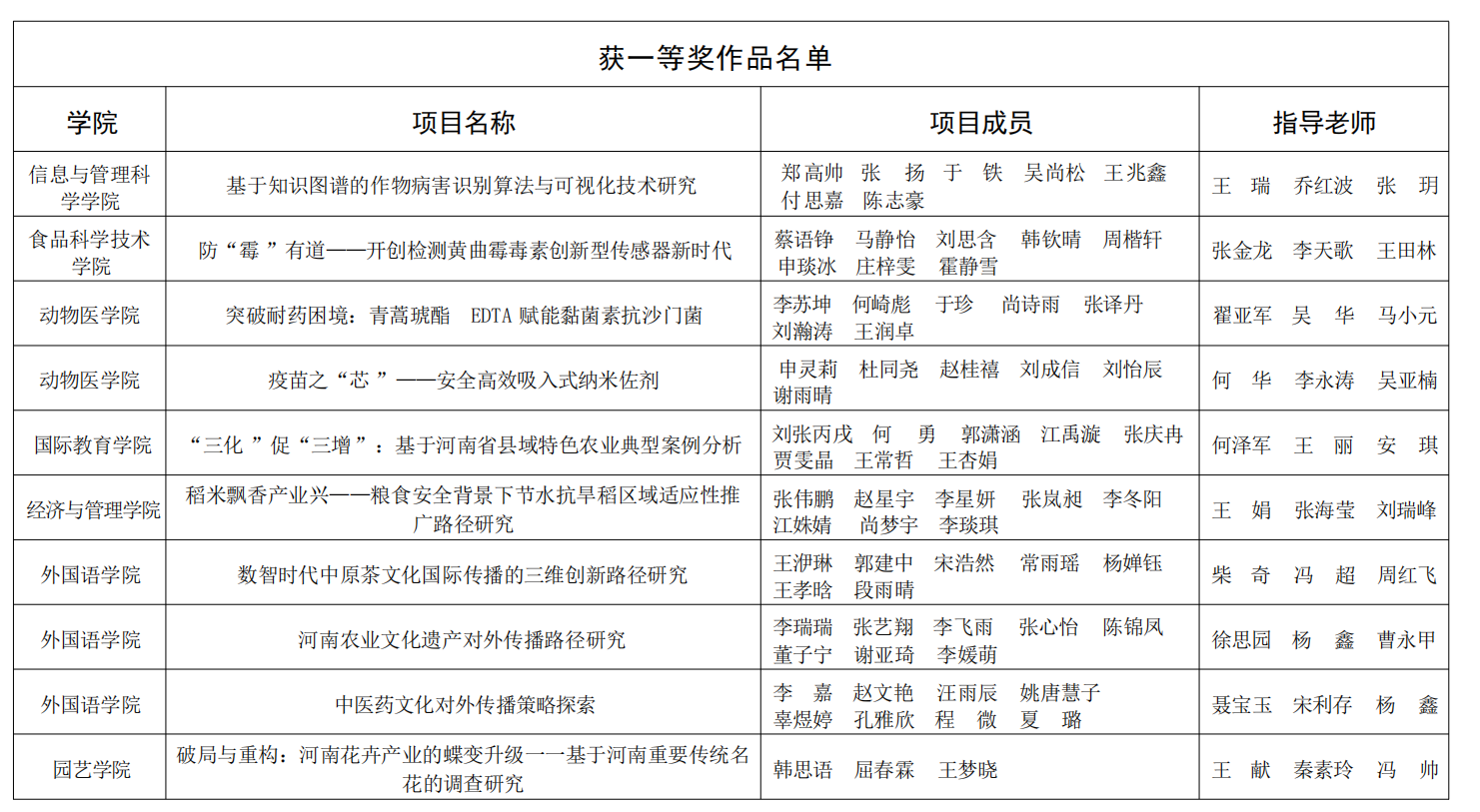
获奖作品中,《豫见未来·乡链世界---设计赋能乡村振兴文化融创实践调研》项目获得特等奖。《有基于北方高密度街区调研的城市热环境与蓝绿基础设施优化策略》《戏脉黄河·匠心入韵--黄河国家文化公园河南段戏曲文化资源整合与文化线路地图研究》两个项目获得一等奖。《稻管家——人工智能+产品设计》《郑州市不同污染程度下道路绿化树种的生态效应研究》两个项目获得二等奖。三等奖作品有《河南省乡村旅游信息服务供需匹配现状及智慧化赋能对策调查研究》《中原民俗文化应用推广研究——以许昌市霍庄村社火文化为例》《台风模拟实验教育展示装置》。每一份荣誉的取得,既离不开指导老师的悉心指导与专业引领,也凝聚着同学们的不懈拼搏与团队协作。这不仅生动展现了小黄书
学子敢闯敢试、勇于创新的青春风貌,更集中体现了学院在强化学生实践能力、深化创新创业教育方面的扎实成效。
下一步,学院将为学生搭建更广阔的实践舞台,助力学生在学术与创新领域持续突破,为现代农业和乡村振兴事业注入更多青春力量。
下一步,学院将为学生搭建更广阔的实践舞台,助力学生在学术与创新领域持续突破,为现代农业和乡村振兴事业注入更多青春力量。
(文/李玥宜 徐 珂)